TL;DR USDf – это сверхобеспеченный синтетический доллар, построенный на базе Ethereum, с текущим объемом в обращении около 1,899 миллиарда и местом рейтинга № 202 на рынке. USDf поддерживает в качествTL;DR USDf – это сверхобеспеченный синтетический доллар, построенный на базе Ethereum, с текущим объемом в обращении около 1,899 миллиарда и местом рейтинга № 202 на рынке. USDf поддерживает в качеств
Обучение/Зона популярных токенов/Знакомство с проектом/Что такое U...con Finance

Что такое USDf? Краткое руководство по инновационному механизму стейблкоина Falcon Finance

Начинающий
9 апреля 2026 г.MEXC
0m
Falcon Finance
USDF$0.9985+0.04%
4
4$0.012691-1.65%
7
7$----%

TL;DR


  • USDf – это сверхобеспеченный синтетический доллар, построенный на базе Ethereum, с текущим объемом в обращении около 1,899 миллиарда и местом рейтинга № 202 на рынке.
  • USDf поддерживает в качестве обеспечения как стейблкоины, так и нестейблкоин-активы, с динамическим коэффициентом обеспечения для обеспечения безопасности системы.
  • USDf использует двойной механизм минтинга (классический и инновационный) для удовлетворения потребностей пользователей с разными предпочтениями в отношении риска.
  • USDf поддерживает привязку 1:1 к доллару США с помощью дельта-нейтральных стратегий и механизмов арбитража.
  • Совершая стейкинг USDf, пользователи могут зарабатывать токены доходности sUSDf и участвовать в многоуровневых программах доходности.

1. Что такое USDf (Falcon USD)?


USDf – это сверхобеспеченный синтетический доллар Falcon Finance. Пользователи могут минтить USDf, депонируя приемлемые залоговые активы, которые включают стейблкоины (такие как USDT, USDC и USDS), а также нестейблкоин-активы (такие как BTC, ETH и отдельные альткоины). Система сверхобеспеченния гарантирует, что стоимость залога всегда превышает выпущенную стоимость USDf, поддерживая стабильность в различных рыночных условиях.

Обеспечение, используемое для минтинга USDf, управляется с помощью рыночно-нейтральных стратегий. Такой подход позволяет полностью обеспечить активы, минимизируя при этом влияние направленной ценовой волатильности, что укрепляет надежность USDf как сверхобеспеченного синтетического доллара.

Примечание: Falcon Finance была основана Андреем Грачевым, партнером DWF Labs, и получила стратегические инвестиции в размере 10 миллионов долларов от World Liberty Financial.

2. Позиционирование и видение USDf


USDf от Falcon Finance представляет собой новое поколение синтетических активов в DeFi. Как протокол сверхобеспеченного синтетического доллара, USDf направлен на решение проблем, с которыми сталкиваются традиционные стейблкоины, включая риски централизации, низкую доходность и неопределенность в области регулирования.

Согласно последним данным MEXC, USDf в настоящее время занимает 202-е место на криптовалютном рынке с общим и оборотным предложением в 1 898 676 740,67 токенов. USDf выпускается на Ethereum и 30 марта 2025 года достиг исторического максимума в 1,024$, а 8 июля 2025 года – исторического минимума в 0,909$. Этот относительно узкий торговый диапазон демонстрирует эффективность его базовой механической конструкции.


Falcon Finance позиционирует USDf как синтетический актив, построенный на основе институциональной системы управления рисками, с акцентом на прозрачность и устойчивость. Такое позиционирование отличает его от других проектов стейблкоинов на рынке и устанавливает новый стандарт в сфере децентрализованных финансов.


3. Основные механизмы сверхобеспеченния USDf


3.1 Диверсифицированная система обеспечения


Отличительной особенностью USDf является гибкая стратегия принятия залога. Пользователи могут минтить USDf, используя две основные категории активов:

1) Залог в виде стейблкоинов: Включает в себя основные стейблкоины, такие как USDT, USDC и USDS. Поскольку эти активы имеют стабильную цену, они обычно могут минтиться в соотношении 1:1, предлагая пользователям простой и прямой способ входа.

2) Залог, не являющийся стейблкоином: Включает в себя BTC, ETH и отдельные альткоины. Эти активы требуют избыточного обеспечения, при этом коэффициенты обеспечения динамически корректируются с учетом волатильности, ликвидности и поведения рынка. Например, для ETH может потребоваться коэффициент обеспечения 150%, а для высоковолатильных альткоинов – 200% или более.

Эта диверсифицированная стратегия обеспечения не только расширяет потенциальную базу пользователей USDf, но и снижает системный риск за счет диверсификации активов.

3.2 Динамическая корректировка коэффициента обеспечения


Falcon Finance использует интеллектуальную систему управления рисками, которая динамически корректирует коэффициенты обеспечения в режиме реального времени в зависимости от рыночных условий. Ключевые факторы, принимаемые во внимание, включают:
  • Историческая и текущая волатильность актива
  • Глубина ликвидности ончейн и офчейн
  • Риск-аппетит рынка в целом и макроэкономическая среда
  • Риски, связанные с конкретным протоколом, и распределение активов
Благодаря этому механизму адаптивной корректировки USDf обеспечивает баланс между безопасностью и оптимальной эффективностью капитала для пользователей.

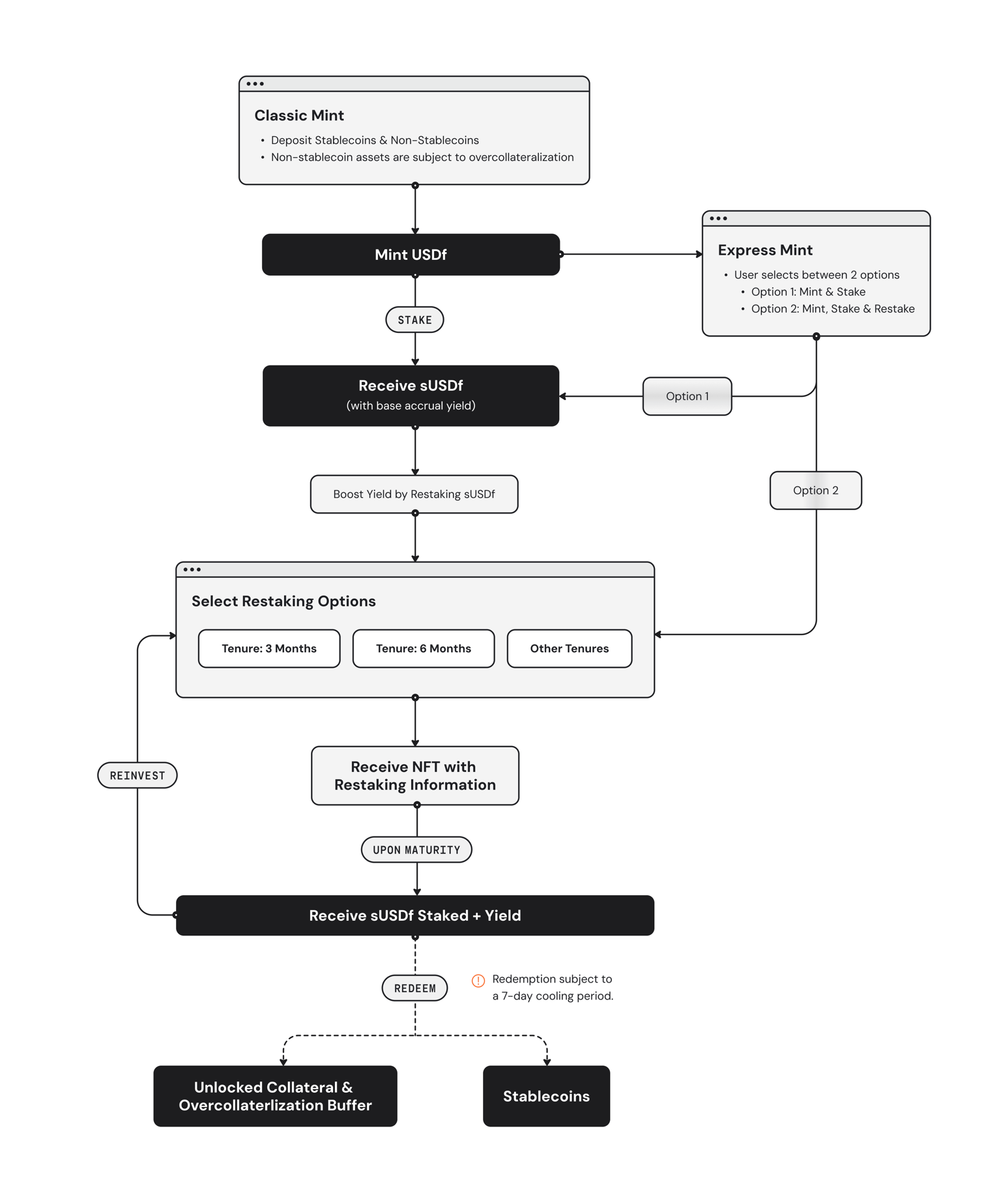
4. Инновационная конструкция USDf с двойным минтингом


4.1 Классический минтинг


Классический минтинг представляет собой наиболее фундаментальный и простой способ создания USDf. Процесс работает следующим образом:

После того, как пользователи выбирают залоговые активы, система автоматически определяет параметры минтинга в зависимости от типа актива. Если используются стейблкоины, USDf можно минтить напрямую в соотношении 1:1. Если используются BTC, ETH или другие волатильные активы, требуется избыточное обеспечение. Весь процесс выполняется автоматически с помощью смарт-контрактов, что обеспечивает справедливость и прозрачность без ручного вмешательства.


Преимущество классического минтинга заключается в его простоте и предсказуемости. Новые пользователи могут легко понять и использовать его, а опытные пользователи могут быстро выполнять операции, повышая эффективность использования капитала.

4.2 Инновационный минтинг


Инновационная система минтинга позволяет пользователям минтить USDf, депонируя нестабильные криптовалютные активы, одновременно ограничивая свою подверженность потенциальному росту цен. Залог блокируется на фиксированный срок от 3 до 12 месяцев. На момент минтинга пользователи должны установить следующие ключевые параметры:

Залог контролируется в течение всего периода блокировки. В зависимости от движения цены в течение или в конце срока, возможны три варианта развития событий:

1) Если цена залога в любой момент в течение срока действия падает ниже ликвидационной цены: залог будет ликвидирован для защиты протокола. В этом случае пользователь теряет все права на исходный залог. Однако пользователь по-прежнему сохраняет за собой первоначально минтенные USDf, которые можно обменять на поддерживаемые стейблкоины, такие как USDT или USDC.

2) Если цена залога остается между ликвидационной ценой и ценой исполнения в конце срока: пользователь может вернуть первоначально выпущенные USDf, чтобы полностью вернуть свой залог. Это позволяет пользователю вернуть свои активы, при этом по-прежнему пользуясь ликвидностью USDf в течение срока. Для вывода залога предоставляется 72-часовое окно (начиная с даты погашения).

3) Если цена залога превышает цену исполнения в конце срока: залог будет закрыт, и пользователь утратит все права на исходный актив. Вместо этого пользователь получает дополнительные USDf, рассчитанные следующим образом: (цена исполнения × сумма залога) – минтенные USDf. Эти дополнительные USDf отражают стоимость залога на согласованном уровне исполнения, фактически фиксируя рост в форме USDf.

4.3 Различия между USDf и USDT


Сравнение
USDT
USDf
Эмитент
Tether (централизованный)
Falcon Finance (децентрализованный)
Механизм выпуска
Подкреплен 1:1 фиатными резервами
Минтинг с избыточным обеспечением
Типы залогового обеспечения
Наличные доллары США, краткосрочные казначейские облигации, традиционные финансовые активы
Несколько криптоактивов (стейблкоины + основные токены)
Прозрачность
Полагается на аудиты третьих сторон, ограниченная прозрачность
Полностью ончейн, высокая прозрачность
Основные риски
Централизация, регуляторные риски
Риск смарт-контрактов, волатильность залога
Позиция на рынке
Крупнейший стейблкоин по рыночной капитализации, наивысшая ликвидность
Относительно новый, 202 место в рейтинге
Область применения
Широко признан на мировых криптовалютных рынках
В первую очередь в рамках экосистемы Falcon Finance
Механизм доходности
Нет собственной доходности, требует кредитования
Доходность стейкинга до 200% APY
Оборотное предложение
Около 120 млрд долларов
Около 1,899 млрд долларов

5. Тройная защита стабильности цен USDf


5.1 Стратегия дельта-нейтрального рынка


Falcon Finance поддерживает привязку USDf к доллару США с помощью комбинации дельта-нейтральных и рыночно-нейтральных стратегий. Когда пользователи вносят залог, протокол распределяет активы между централизованными и децентрализованными площадками, страхуя их от ценовой волатильности.

Например, если пользователь вносит 1 ETH (стоимостью 3 000$), протокол может открыть шорт позицию эквивалентной стоимости на фьючерсном рынке. Это гарантирует, что независимо от движения цены ETH, стоимость залога в долларах США остается стабильной, поддерживая стабильность USDf.

Эта стратегия, широко проверенная в традиционных финансах, инновационно применяется в DeFi компанией Falcon Finance для достижения эффективной изоляции рисков.

5.2 Механизм межрыночного арбитража


Когда USDf отклоняется от своей привязки к 1$ на вторичном рынке, арбитры могут получать прибыль способами, которые восстанавливают равновесие:

Цена выше 1$: Арбитры минтят USDf через протокол (стоимость = 1$) и продают его на рынке по цене выше 1$, увеличивая предложение и снижая цену.

Цена ниже 1$: Арбитры дешево покупают USDf на рынке и обменивают его на залог стоимостью 1$, сокращая предложение и подталкивая цену вверх.


5.3 Защита от ликвидации


В экстремальных рыночных условиях, если стоимость залога резко падает, протокол активирует механизм ликвидации. Когда коэффициент залога опускается ниже порогового значения, ликвидаторы могут погасить часть или всю задолженность, получив залог и бонус за ликвидацию. Это гарантирует, что USDf остается полностью обеспеченным даже в случае возникновения «черных лебедей».

6. Генерация и распределение дохода USDf


6.1 Токен доходности sUSDf


Пользователи могут совершать стейкинг USDf в протоколе, чтобы заработать sUSDf (USDf с доходностью). sUSDf – это токен с начислением процентов, стоимость которого со временем увеличивается, отражая накопленную доходность.

sUSDf использует механизм ребазирования: количество токенов остается постоянным, но каждый токен постепенно представляет собой все больше USDf. Это упрощает налогообложение и обеспечивает автоматическое начисление сложных процентов.

6.2 Многоуровневые стратегии доходности


Falcon Finance предлагает несколько уровней доходности:

Классическая доходность: Самый простой метод. Просто совершайте стейкинг USDf, чтобы получать стабильную годовую доходность. Источники дохода включают доход от управления залоговым обеспечением и комиссии за использование протокола.

Повышенная доходность: Пользователи могут совершать рестейкинг sUSDf в стратегии с более высоким риском и более высокой доходностью, такие как предоставление ликвидности или интеграция протоколов кредитования.

Индивидуальные стратегии: Опытные пользователи могут комбинировать стратегии для достижения оптимального баланса риска и доходности.


7. Интеграция USDf в экосистему и варианты использования


USDf разработан для беспрепятственной интеграции в более широкую экосистему DeFi. Пользователи могут:
  • Обеспечивать ликвидность USDf на децентрализованных биржах и зарабатывать торговые комиссии
  • Использовать USDf в качестве залога в протоколах кредитования для заимствования других активов
  • Участвовать в программах управления и поощрения в различных протоколах DeFi с использованием USDf
  • Использовать USDf в качестве стабильного средства сбережения и средства обмена
Falcon Finance также запустила программы поощрения, такие как система баллов Falcon Miles и аирдропы токенов FF, что еще больше повышает вовлеченность пользователей.


8. Управление рисками USDf


Несмотря на то, что дизайн USDf включает в себя несколько механизмов безопасности, пользователи должны помнить о следующих рисках:

Риск, связанный со смарт-контрактами: Несмотря на то, что протокол прошел аудит, в коде все еще могут присутствовать уязвимости. Falcon Finance создал страховой фонд для покрытия потенциальных убытков, но пользователи должны распределять активы с учетом своей индивидуальной толерантности к риску.

Рыночный риск: В экстремальных рыночных условиях система может столкнуться с нагрузкой даже при наличии защиты от ликвидации. Пользователи должны внимательно следить за коэффициентом обеспечения, чтобы избежать ликвидации.

Регуляторный риск: Регуляторная среда для синтетических активов все еще находится в стадии развития, и будущие изменения в политике могут повлиять на деятельность USDf.

USDf сочетает в себе избыточное обеспечение, механизм двойного минтинга и дельта-нейтральные стратегии, чтобы предоставить пользователям стейблкоин, который является одновременно безопасным и гибким. Несмотря на то, что проблемы остаются, инновационная конструкция механизма и акцент на управлении рисками позиционируют USDf как многообещающий краеугольный камень экосистемы DeFi. Для пользователей, которые ищут стабильную доходность и эффективность капитала, USDf предлагает привлекательный вариант. По мере созревания экосистемы DeFi и роста участия институциональных инвесторов, USDf готов стать важным мостом между традиционными финансами и децентрализованными финансами.

MEXC в настоящее время проводит событие USDf, предлагая пользователям множество преимуществ: нулевые комиссии на торговлю токенами FF и USDf, а также на депозиты/вывод средств, до 200% APR при стейкинге USDf и возможность для новых пользователей, участвующих в спотовой и фьючерсной торговле, разделить призовой фонд на сумму 100 000$ (50 000 USDf + 50 000 USDT). Для получения более подробной информации посетите MEXC.


Отказ от ответственности: Данная информация не является советом по инвестициям, налогообложению, юридическим, финансовым, бухгалтерским, консультационным или любым другим связанным с этими услугами, а также не является советом по покупке, продаже или удержанию каких-либо активов. MEXC Обучение предоставляет информацию исключительно в справочных целях и не является советом по инвестициям. Пожалуйста, убедитесь, что вы полностью понимаете все риски и проявляете осторожность при инвестировании. Платформа не несет ответственности за инвестиционные решения пользователей.

Возможности рынка
Логотип Falcon Finance
Falcon Finance Курс (USDF)
$0.9985
$0.9985$0.9985
+0.01%
USD
График цены Falcon Finance (USDF) в реальном времени

Популярные статьи

Узнать больше
XChat: полный гид по мессенджеру X со сквозным шифрованием

XChat: полный гид по мессенджеру X со сквозным шифрованием

Ключевые выводы XChat – это самостоятельный зашифрованный мессенджер, запущенный X (ранее Twitter), с поддержкой сквозного шифрования, аудио- и видеозвонков и многим другим Приложение выходит эксклюзи

Руководство по операциям копи-трейдинга для трейдеров

Руководство по операциям копи-трейдинга для трейдеров

Копи-трейдинг— это инновационная стратегия инвестирования в криптовалюту, которая позволяет инвесторам автоматически копировать сделки опытных трейдеров. Для новичков, не имеющих профессиональных знан

Еженедельный обзор MEXC Alpha Trader | Bitcoin удерживается выше отметки в 80 000$, а регулирование криптовалютного рынка достигает исторического переломного момента

Еженедельный обзор MEXC Alpha Trader | Bitcoin удерживается выше отметки в 80 000$, а регулирование криптовалютного рынка достигает исторического переломного момента

1-я неделя мая 2026 г. Отчетный период: 28 апреля 2026 г. – 5 мая 2026 г. Дата окончания сбора данных: 5 мая 2026 г. Ключевой нарратив За прошедшую неделю основной двигатель крипторынка претерпел знач

Что такое KAIO ($KAIO)? Обзор протокола RWA, поддержанного Nomura и BlackRock

Что такое KAIO ($KAIO)? Обзор протокола RWA, поддержанного Nomura и BlackRock

Институциональные финансы переходят в блокчейн — и KAIO строит для этого инфраструктуру. В этом руководстве собрано всё, что нужно знать о KAIO: что делает протокол, какую проблему решает, как работае

Популярные новости

Узнать больше
Alchemy Pay добавляет $FF и USDf от Falcon Finance в Фиат On-Ramp

Alchemy Pay добавляет $FF и USDf от Falcon Finance в Фиат On-Ramp

Alchemy Pay добавляет $FF и USDf от Falcon Finance в свой фиат-шлюз, позволяя пользователям покупать доходный доллар и токен управления с помощью карт или банковских переводов.

Falcon Finance запускает криптовалютные стейкинговые хранилища, предлагающие 12% годовых в USDf

Falcon Finance запускает криптовалютные стейкинговые хранилища, предлагающие 12% годовых в USDf

Falcon Finance, синтетический долларовый протокол, который стремительно развивался в течение всего 2025 года, только что выпустил еще один новый продукт – и этот продукт обязательно соблазнит пользова

Falcon Finance добавляет токенизированные мексиканские CETES в структуру обеспечения USDf

Falcon Finance добавляет токенизированные мексиканские CETES в структуру обеспечения USDf

Falcon Finance расширяет базу обеспечения USDf, добавляя CETES, токенизированную форму краткосрочных суверенных облигаций Мексики от Etherfuse.

Falcon Finance развертывает синтетический доллар USDf на $2,1 млрд в сети Base

Falcon Finance развертывает синтетический доллар USDf на $2,1 млрд в сети Base

Falcon Finance объявила о развертывании USDf, своего синтетического доллара с мультиактивным обеспечением стоимостью 2,1 $ млрд, в сети Layer 2 Base при поддержке Coinbase, представив новый "универсал

Связанные статьи

Узнать больше
Что такое Billions Network ($BILL)? Уровень верификации людей и ИИ: полное руководство

Что такое Billions Network ($BILL)? Уровень верификации людей и ИИ: полное руководство

Интернет сломан — и Billions Network создана, чтобы это исправить. В этом руководстве вы узнаете, что такое Billions Network, как работает токен $BILL, чем этот проект отличается от других identity-пр

Что такое MegaETH (MEGA)? Первая блокчейн-сеть реального времени и токен MEGA

Что такое MegaETH (MEGA)? Первая блокчейн-сеть реального времени и токен MEGA

Блокчейн давно обещал заменить традиционную веб-инфраструктуру — однако низкая скорость и высокие комиссии не давали этому видению воплотиться в жизнь. MegaETH — это блокчейн второго уровня (Layer 2)

Что такое Gensyn ($AI токен)? Полное руководство по децентрализованной сети ИИ и монете $AI

Что такое Gensyn ($AI токен)? Полное руководство по децентрализованной сети ИИ и монете $AI

В этом руководстве вы узнаете всё о Gensyn — открытом инфраструктурном уровне, переосмысляющем способы создания и владения искусственным интеллектом. Независимо от того, изучаете ли вы крипто-монеты н

Что такое USD.AI Crypto? USDai, sUSDai, токен CHIP и Allo Points: полное руководство

Что такое USD.AI Crypto? USDai, sUSDai, токен CHIP и Allo Points: полное руководство

USD.AI — это децентрализованный кредитный протокол, который соединяет операторов AI-инфраструктуры с вкладчиками, ищущими доходность, посредством кредитования под залог GPU. В этом руководстве рассмат

Зарегистрироваться на MEXC
Зарегистрируйтесь и получите до 10 000 USDT бонусов

В тренде

Трендовые криптовалюты, которые в настоящее время привлекают значительное внимание рынка

Недавно добавленные

Криптовалюты недавно внесенные в листинг и доступные для торговли